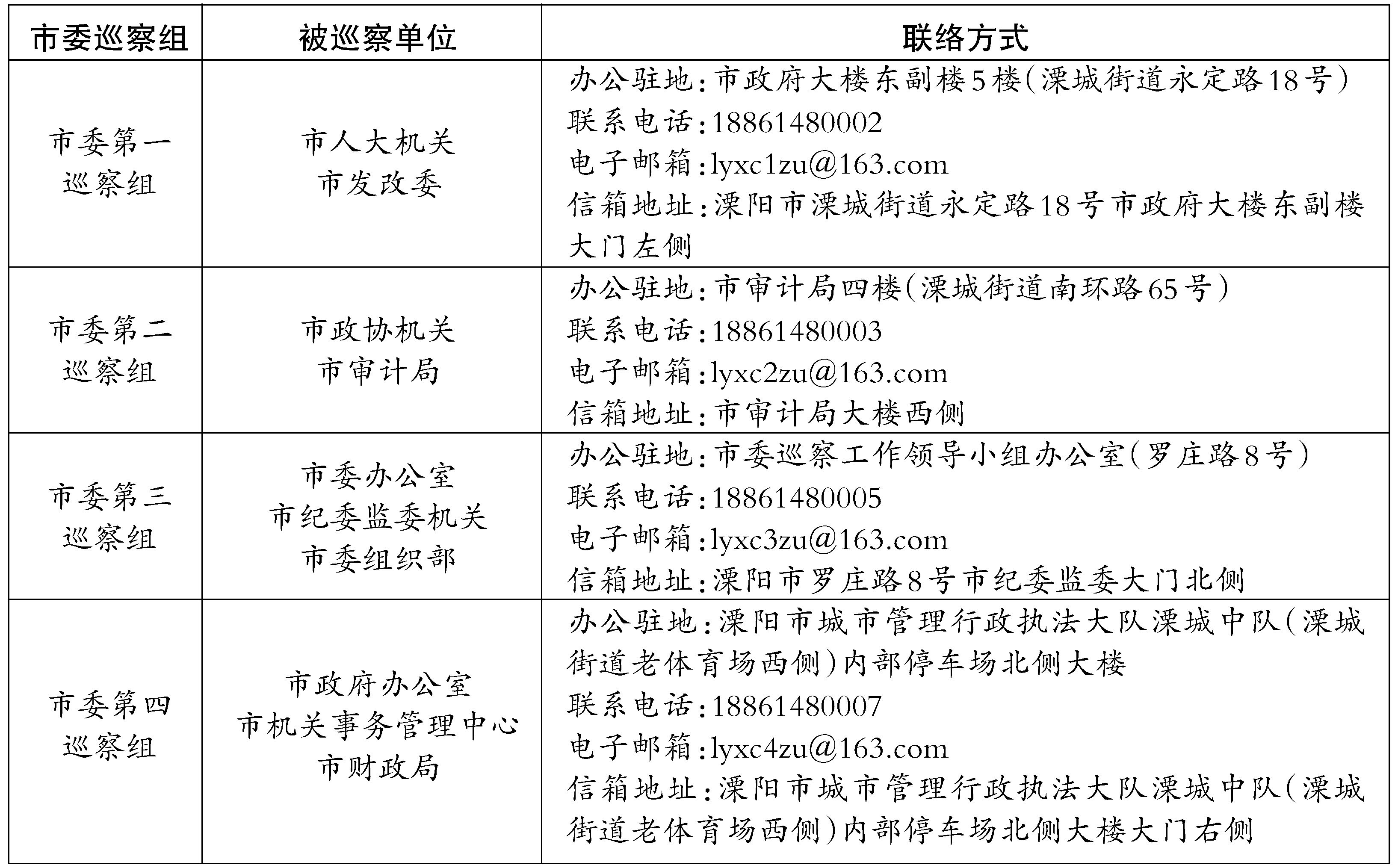
按照市委统一部署,十三届市委第十二轮巡察对市人大机关、市政协机关、市发改委、市审计局开展政治巡察,巡察时间为2025年7月22日至9月9日;对市委办公室、市政府办公室、市纪委监委机关、市委组织部、市机关事务管理中心、市财政局开展政治巡察,巡察时间为2025年7月22日至9月19日。
本轮巡察坚持以习近平新时代中国特色社会主义思想为指导,紧扣“品质城市深化年”工作主题,着力发现和推动解决贯彻落实中央和省、市决策部署中的政治偏差,影响发展和安全的重大风险,党的建设、全面从严治党方面的突出问题,为谱写中国式现代化溧阳新篇章提供政治保障。
驻点巡察期间,设联系电话(工作日9:00—17:00)、电子邮箱、联系信箱,接受群众来电来信来访反映情况。
根据有关规定,巡察组主要受理反映被巡察党组织领导班子及其成员,下一级主要负责人和重要岗位干部(含已退休、已调离干部)问题的来信来电来访,重点是关于违反政治纪律、组织纪律、廉洁纪律、群众纪律、工作纪律、生活纪律等方面的举报和反映。其他不属于巡察受理范围的信访问题,将按规定移交有关方面处理。
特此公告。
中共溧阳市委巡察工作领导小组办公室
2025年7月22日

本期推荐
NEWS RECOMMENDED
《溧阳日报》溧阳市融媒体中心版权所有◎All Rights Reserved
江苏路特数字科技有限公司仅提供技术服务支持
文字、图片、视频版权归属发布媒体